•產品描述:
U8312是一款耐壓為120V的集成三相全橋柵極驅動器,適合于三相電機應用中高速功率MOSFET和IGBT的柵極驅動,同時也集成了給MCU供電的5.0V LDO,集成內部自舉二極管,簡化了整個供電系統。U8312內置低側電源和高側電源欠壓(UVLO)保護功能,防止功率管在過低的電壓下工作,提高效率。U8312輸入腳兼容3.3-5.0V輸入邏輯,集成防穿通死區時間為200ns,驅動能力為+2.0A/-2.5A。U8312集成共模噪聲消除技術使得高邊驅動器在高dv/dt噪聲環境能穩定工作,并且使芯片具有寬范的負瞬態電壓忍受能力。
•主要特點:
懸浮絕對電壓:120V;兼容3.3/5V輸入邏輯;驅動電流:+2.0A/-2.5A(typ.);死區時間:200ns(typ.);集成VCC和VBS欠壓保護;集成5.0V LDO;5V LDO集成輸出短路保護;集成內部自舉二極管;高負瞬態電壓承受能力:10V(typ.);集成共模噪音消除電路;TSSOP20、QFN24封裝
•典型應用:
BLDC 驅動 ;電動工具 ;小家電
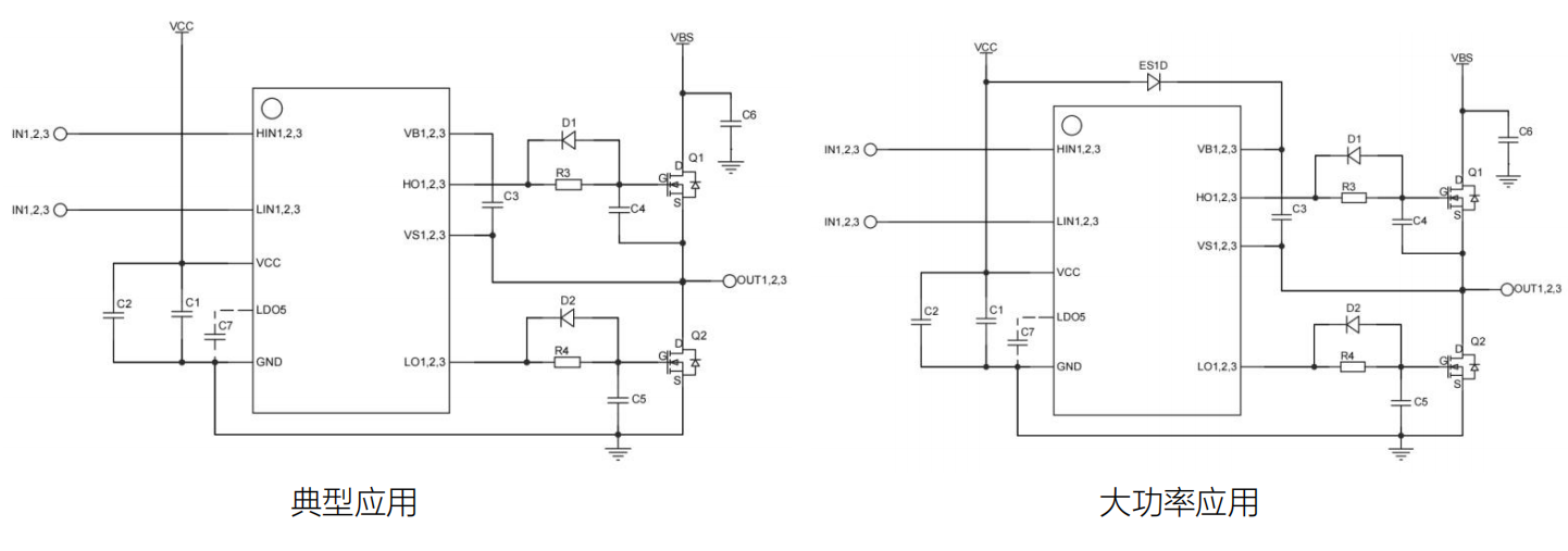
•典型應用電路

Copyright ? 2015-2023 紹興宇力半導體有限公司
浙公網安備33060202001577
浙ICP備2020037221號-1
技術支持:藍韻網絡